Angular: Difference between revisions
(→New) |
|||
| Line 35: | Line 35: | ||
=====Events===== | =====Events===== | ||
* click | * click | ||
===Angular Decorators=== | |||
@NgModule | |||
===Dependency Injection=== | ===Dependency Injection=== | ||
Revision as of 21:52, 7 February 2021
Concept
Angular is a platform and framework for building single-page client applications using HTML and TypeScript. Angular is written in TypeScript. It implements core and optional functionality as a set of TypeScript libraries that you import into your apps.
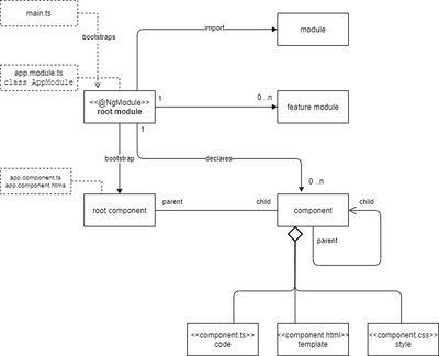
The basic building blocks are NgModules, which provide a compilation context for components. NgModules collect related code into functional sets; an Angular app is defined by a set of NgModules. An app always has at least a root module conventionally named AppModule that enables bootstrapping, and typically has many more feature modules. Like JavaScript modules, NgModules can import functionality from other NgModules, and allow their own functionality to be exported and used by other NgModules. For example, to use the router service in your app, you import the Router NgModule.
Component
Every Angular application has at least one component, the root/top level component that connects a component hierarchy (component tree) with the page document object model (DOM). Each component defines a class that contains application data and logic (view logic), and is associated with an HTML template that defines a view to be displayed in a target environment. Components define views, which are sets of screen elements that Angular can choose among and modify according to your program logic and data.
@Component({
selector: '<SELECTOR>', // tag name within html
templateUrl: '<PATH_FILENAME>', // path and filename of the corresponding template
template: '<HTML_CODE>', // e.g. <h1>{{title}}</h1>
styleUrls: // the styles only apply to the component
})
Components use services, which provide specific functionality not directly related to views. Service providers can be injected into components as dependencies, making your code modular, reusable, and efficient. Modules, components and services are classes that use decorators. These decorators mark their type and provide metadata that tells Angular how to use them.
Templates
The metadata for a component class associates it with a template that defines a view. A template combines ordinary HTML with Angular directives and binding markup that allow Angular to modify the HTML before rendering it for display. The metadata for a service class provides the information Angular needs to make it available to components through dependency injection (DI).
{{<PROPERTY>}} // data binding
{{<OBJECT>.<PROPERTY>}}
<td>Template:Todo.targetDate | date</td> // pipes are date, lowercase, uppercase, ...
(<EVENT>)=<METHOD> // event binding
[(ngModel)]="<PROPERTY_NAME>" // two-way data binding
<a routerLink="/todos">here</a> // router link
*ngIf='<PROPERTY_NAME>' // shows tag only if property is true
*ngFor="let todo of todos"
Events
- click
Angular Decorators
@NgModule
Dependency Injection
@Injectable({
providedIn: 'root'
})
constructur(private <PROPERTY_NAME>: <TYP>) // depency injection
Routing
see \<APP_NAME>\app-routing.module.ts which contains a routing table (sequence is important!!!):
const routes: Routes = [
{ path: , component: LoginComponent}, // app root
{ path: 'login', component: LoginComponent},
{ path: 'welcome/:name', component: WelcomeComponent}, // parameter
{ path: '**', component: ErrorComponent} // matches everything
];
and in code:
this.router.navigate(['welcome']);
Angular Framework Modules
- BrowserModule
- NgModule
- FormsModule
Angular CLI
Angular Command Line Interface
ng ng help ng version
Build
ng build
creates dist folder, which can be copied directly to a web server.
E2E
ng e2e
runs and test the entire application, uses protractor. All tests are defined in folder e2e.
Generate
ng generate component <COMPONENT_NAME> ng g c <COMPONENT_NAME>
generates
/src/app/<COMPONENT_NAME>/*
and modifies app.module.ts. If COMPONENT_NAME starts with a small letter, the generated Typescript class and the NgModule declaration starts with a capital letter.
ng generate service <PATH>/<SERVICE_NAME>
generates
/src/app/<PATH>/<SERVICE_NAME>.service.ts
Lint
ng lint
all rules are in tslint.json.
New
ng new <APP_NAME>
creates:
\<APP_NAME>\src\index.html // which contains the <app-root> tag \<APP_NAME>\src\app.component.ts // defines the root component class including <app-root> tag \<APP_NAME>\src\app.component.html // defines the root component template \<APP_NAME>\src\app-routing.modules.ts // contains all routings \<APP_NAME>\src\styles.css \<APP_NAME>\src\main.ts // bootstraps the root module which itself bootstraps the root component due to the bootstrap element of the @NgModule decorator platformBrowserDynamic().bootstrapModule(AppModule) \<APP_NAME>\src\app\app.module.ts // defines the root module
Test
ng test
uses Jasmine and Karma? and performs unit tests, see app.component.spec.ts
Serve
ng serve
polls for code changes, builds it and loads it in the browser.
Files and Directories
/tsconfig.json
describes the translation from Typescript to Javascript.
/README.md
contains documentation.
/package.json
contains all dependencies, frameworks and tools.
/src/polyfill.ts
manages all browser incompabilities for Javascript.
/src/styles.css
contains all css styles for apps.
/src/app/
contains all modules and components.
/src/assets/
contains images
/src/environments/
contains configurations for all environments like test, integration, qa, ...
/src/node_modules
all packages and frameworks installed due to listing in package.json.
Style Guide
Installation
npm install -g @angular/cli ng // Angular cli ng version // prints version
cd C:\Uwes\typescripts\ mkdir angualr // for examples and tests
Frontend Frameworks
Examples
Test1
cd C:\Uwes\typescripts\angular ng new test1 // enforces strict type checking yes, router yes, CSS, cd test1 ng serve http://localhost:4200/ CTRL + C ... ng create services/data/messageData
Resources
- Official Getting Started
- C:\Uwes\owncloud\documents\Software_Development\Programming\Frameworks\Angular\Angular.drawio
- [1]